안녕하세요. 기저귀 폐기물 수집운반업 허가에 관한 포스팅입니다.
기저귀는 그 밖의 폐섬유로 분류가 되는데, 원래는 의료폐기물이었습니다. 그러던 것이 소각장 포화 등의 문제로 인해 별도 사업장폐기물로 분류가 되었습니다. 변경된지 꽤 되었는데, 아무튼 의료폐기물을 하시던 분들이 종종 허가를 받길 원하셔서 진행하고 있습니다. 사업장배출계가 아닌 사업장비배출시설계폐기물로 들어가는데, 차량 조건이 1대로 매우 간단합니다.
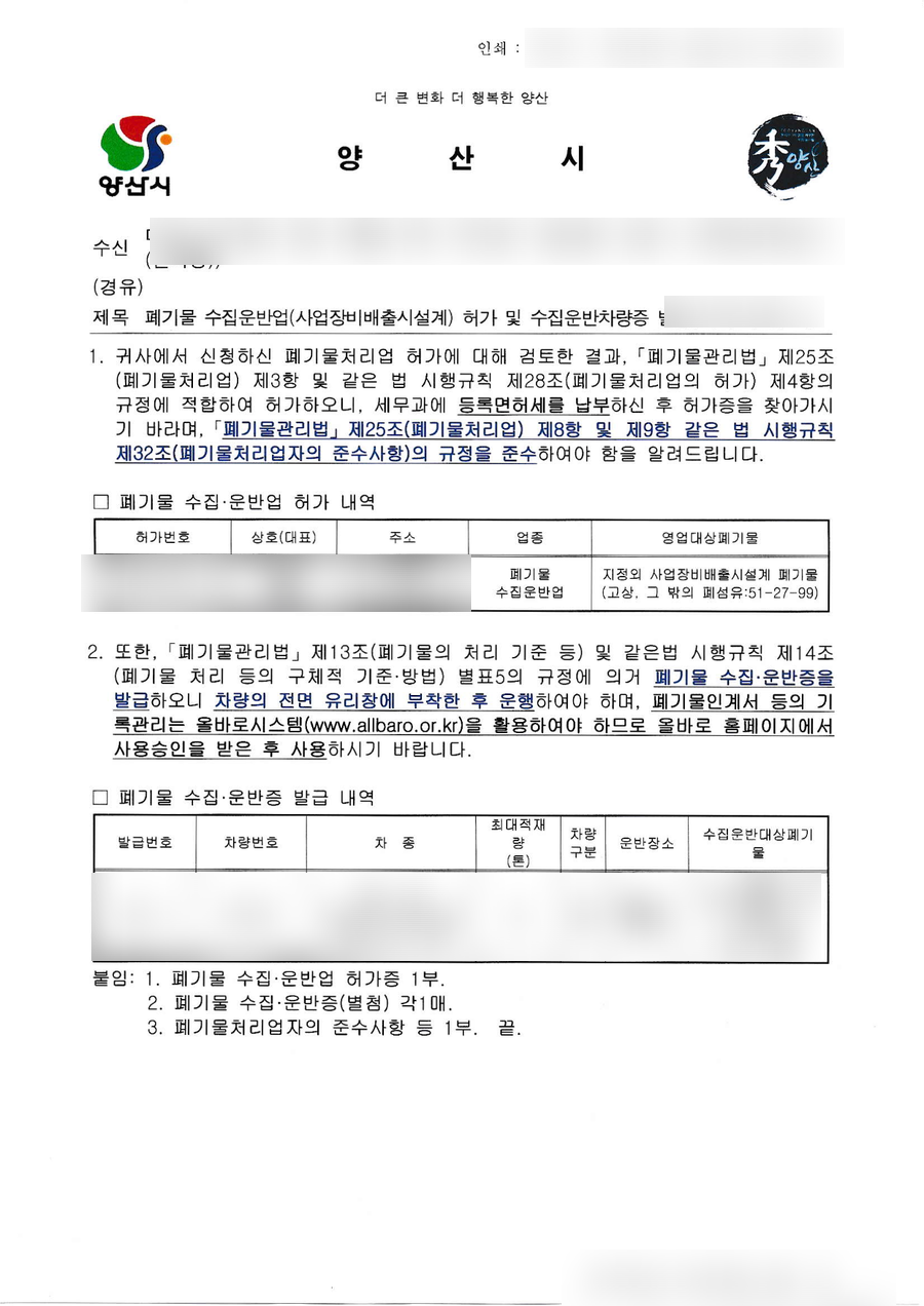
허가 기관도 환경청이 아니라 지자체입니다. 일반 구청, 시청에서 허가를 내준다고 보시면 되겠습니다.

기저귀(그 밖의 폐섬유), 사업장비배출시설계폐기물 수집운반업 허가를 위해 필요한 조건은 아래와 같습니다.
1. 차량 1대 이상 : 섭씨 4도 이하의 냉장 적재함이 설치된 차량 1대 이상(의료기관 1회용 기저귀 수집, 운반에 한함)
2. 사무실 혹은 연락장소
일반적인 사업장비배출시설계폐기물 수집, 운반업의 경우 차량 3대 혹은 2대가 필요합니다. 광역시 이상은 3대, 일반 시군은 2대입니다. 3대의 경우에는 압축압착차량이 2대 이상, 4.5톤 이상 밀폐형 혹은 밀폐형덮개 설치 차량 1대 이상이며, 2대의 경우 압축압착차량 1대 이상, 4.5톤 이상 밀폐형 혹은 밀폐형덮개 설치 차량 1대 이상이 허가 기준입니다.
그에 비해 기저귀 수집운반업은 차량 1대로 매우 간단하다고 볼 수 있겠습니다. 아무래도 기존 의료폐기물 수집운반업 하던 분들이 같이 하려는 경우가 많아 그런듯 합니다.

기저귀 폐기물 수집운반업 허가에 걸리는 시간은 아래와 같습니다.
허가 소요 시간은 다른 일반 폐기물들과 다르지 않습니다. 사업계획서 제출 후 적정통보에 4주(20일), 허가에 2주(10일) 소요가 됩니다. 차량 구비 및 사무실 구비 등은 별도 시간이 소요되니, 빠르면 2달 정도 걸린다고 보시면 됩니다.
참고로 사업계획서 제출 및 적정통보 단계에서는 실물을 구비하지 않아도 괜찮으니, 이점 숙지하시기 바랍니다. 사업자도, 차량도, 사무실도 필요 없고, 사업계획서만으로 적정통보를 받을 수 있습니다. 이후에 실물을 구비해도 늦지 않습니다.


폐기물, 그 밖의 폐섬유, 기저귀 폐기물 수집운반업 허가에 도움이 필요하신 분은 언제든 연락주시기 바랍니다.
감사합니다.
한가람 행정사사무소 010. 8592. 1771
'인허가업무' 카테고리의 다른 글
| 전문건설업 중 실내건축공사업 면허 등록 안내 (0) | 2025.12.10 |
|---|---|
| 화장품 제조업 등록 상담 / 서류 및 절차 안내 (0) | 2025.12.10 |
| [부산, 경남] 식품제조가공업 등록 완료 (0) | 2025.12.08 |
| 여행업 등록 완료 등록증 발급 / 변경 발급 완료 (0) | 2025.12.08 |
| 건설폐기물 수집운반업 및 임시보관장소 설치 (0) | 2025.12.08 |